您当前的位置:首页 > 新闻

版纳植物园在云南省教育卫生科研工会科普宣讲比赛中获奖

11月7日,由云南省教育卫生科研工会主办的科普创未来·创新引发展科普宣讲比赛在昆明市落幕。

2025-11-08

查看详情

版纳植物园党委专题传达学习贯彻党的二十届四中全会精神

11月6日,中国科学院西双版纳热带植物园召开党委会,通过第一议题传达学习党的二十届四中全会精神,并结合院党组部署研究贯彻落实举措。

2025-11-07

查看详情

版纳植物园组织参加学习贯彻党的二十届四中全会精神中央宣讲团报告会

11月5日下午,中国科学院西双版纳热带植物园组织集中参加中国科学院党组举办的学习贯彻党的二十届四中全会精神中央宣讲团报告会。

2025-11-07

查看详情

2025年度财务管理工作培训在版纳植物园举办

11月1日至2日,中国科学院昆明分院与京区第三、第四学习小组在中国科学院西双版纳热带植物园组织年度财务管理工作培训交流活动。

2025-11-05

查看详情

关于暂停棕榈二期对外开放的公告

2025-11-05

查看详情

版纳植物园与泰国清迈大学签署合作协议

11月3日至4日,泰国清迈大学(Chiang Mai University, CMU)农业学院代表团一行6人访问中国科学院西双版纳热带植物园(以下简称“版纳植物园”)。

2025-11-05

查看详情

始新世‒渐新世气候转折期(EOT)全球气候与植被变化研究进展

最后,建议未来研究应重点推动大数据与数值模拟的深度融合,构建高精度时空框架,并发展更可靠的气候与植被模型,以提升对EOT气候‒植被协同演变机制的理解。该研究为预测未来气候变化下陆地生态系统的响应提供了深时类比。通过整合多源数据与模型,有望揭示气候‒生物圈相互作用的复杂性,为全球变化研究提供理论支撑。

2025-11-05

查看详情

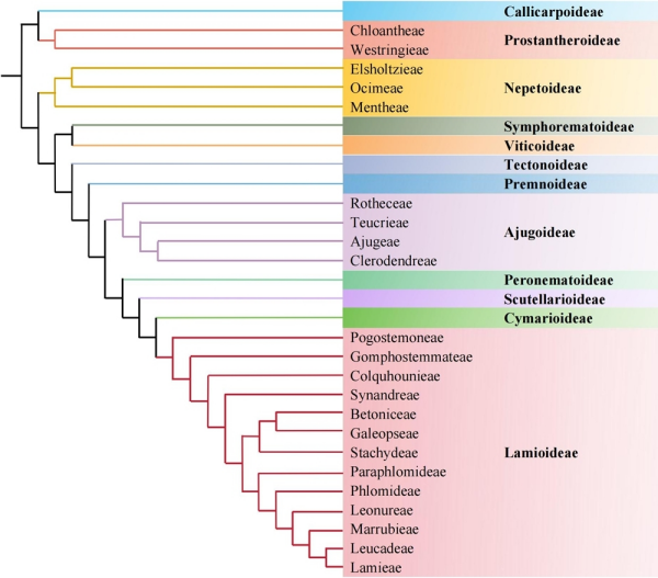
唇形科香薷族的分类学研究取得新进展

基于多基因联合分析的结果确认了香薷族的单系性,并将其划分为五个主要支系,同时确认香简草属、香薷属及紫苏属均非单系类群。基于分子数据、形态特征和地理分布证据,研究团队提出了全新的属级分类方案:建议扩大紫苏属的界定范围,将香简草属和石荠苎属并入其中;同时从香薷属中拆分出密花香薷属,恢复其合法属名Paulseniella Briq.,用于容纳传统上归属于香薷属的三个物种。经过重新界定的香薷属成为一个单系群,并可进一步划分为五个亚分支。

2025-11-05

查看详情

全球热带森林树种多样性维持遵循“通用法则”

研究结果揭示了明确的环境因子驱动模式:水分可用性是影响树种α多样性的最主要因素,而土壤特性在局域尺度上起着同样显著调节作用。进一步分析表明,这些环境因子存在“共同限制”效应,即热带树种多样性受制于多个环境维度的协同作用,而非单一因子的独立控制。这也解释了为何在如亚马逊流域等水热与土壤条件俱佳的区域,会形成全球树种多样性极高的森林群落。

2025-11-03

查看详情

中国科学院西双版纳热带植物园电动观光小火车采购项目投标邀请(即招标公告)

2025-11-03

查看详情

版纳植物园在麻栗坡、河口开展植物野外考察引种

2025-11-03

查看详情

版纳植物园与普洱学院召开座谈交流会

11月1日,中国科学院西双版纳热带植物园与普洱学院召开座谈交流会,旨在进一步加强交流合作,提升双方联合办学质量。

2025-11-03

查看详情

今天,我们想送您________

2025-11-01

查看详情

版纳植物园开展离退休职工重阳节慰问活动

10月29日,中国科学院西双版纳热带植物园组织开展离退休职工重阳节慰问活动。

2025-10-31

查看详情

鱼类标本分类鉴定与能力建设培训班在老挝举办

10月20日至30日,鱼类标本分类鉴定与能力建设培训班在老挝万象举办。

2025-10-31

查看详情

第十七届高级生态学与保护生物学野外培训班在版纳植物园开幕

10月29日,第十七届高级生态学与保护生物学野外培训班(AFEC-X 2025)在中国科学院西双版纳热带植物园开幕。本届培训班吸引了全球范围内相关领域青年人才的广泛关注和积极参与,共收到来自25个国家、65家科机构的166份申请。经过严格的材料筛选与面试考核,最终来自19个国家、12家机构的27名申请者脱颖而出,获得本次参培资格。

2025-10-30

查看详情

版纳植物园在第四届中国科学院职工技能大赛中获佳绩

在10月28日结束的第四届中国科学院网信应用服务领域职工技能大赛中,中国科学院西双版纳热带植物园科技信息中心团队开发的全球维管植物智能搜索系统项目获网信智能应用服务领域赛MCP云服务赛一等奖。

2025-10-29

查看详情

版纳植物园召开巡视整改情况通报会

10月27日,中国科学院西双版纳热带植物园召开巡视整改情况通报会。

2025-10-29

查看详情

微生物生活史策略的权衡驱动了喀斯特植被恢复中的土壤碳循环过程

结果表明:1)植被恢复显著提高了土壤有机碳及惰性有机碳含量,同时降低了溶解性无机氮含量和活性有机碳组分的比例;2)植被恢复过程中,土壤微环境的改变导致了碳循环微生物多样性有所下降,但提高了微生物共生网络的复杂性与稳定性,微生物群落的生活史策略也由以r对策为主逐渐转向以K对策为主;3)与恢复初期相比,后期微生物群落在碳养分获取方式上发生了明显的转变,具体表现为参与碳固定和活性碳化合物降解的功能基因表达显著降低,而参与惰性碳化合物降解的功能基因表达增强。此外,恢复过程中微生物生活史策略与碳获取方式的转变,有助于提升微生物群落的整体碳利用效率,并促进土壤有机碳的稳定与固存。基于以上结果,该研究强调了在制定喀斯特地区退化植被生态恢复相关对策时,应充分地考虑土壤微生物群落特征及其所介导的碳循环途径。

2025-10-29

查看详情

土壤-气候格局影响下的热带雨林土壤水分动态和水分入渗

结果表明:与平地、陡坡生境相比,由于山地缓坡生境土壤的丰富植物根系、土壤有机质含量、较优土壤物理特性,其维持着较高、较稳定的土壤湿度;土壤物理特性(容重、毛管持水等)对土壤湿度的影响在年水平上均为显著,其中沙粒含量的影响仅在干季比较显著,而土壤有机质和植物细根的影响在干季、雨季均较为显著;人工模拟降雨的实验表明,由于山地缓坡土壤具有的水分侧流、优先流、一致性的土壤水分流,其水分入渗方式均比平地、陡坡生境的土壤入渗方式平稳,具有较强的土壤水分维持能力;线性混合模型的模拟表明,山坡的坡度和降雨格局的交互作用显著影响着土壤水分的入渗方式和运移形式。基于以上结果,该研究进一步强调了在热带地区的森林管理、恢复和保护过程中需注重山地地形不同坡位的重要性,其中山地缓坡位应是森林生态系统的优先恢复区。

2025-10-29

查看详情

版纳植物园召开巡视整改情况通报会

10月27日下午,中国科学院西双版纳热带植物园(以下简称“版纳植物园”)召开巡视整改情况通报会。园党委书记张教林主持会议并传达院党组巡视工作领导小组关于版纳植物园巡视整改的审核意见。

2025-10-29

查看详情

大则不同:基因组扩张有助于植物适应热带环境

结果表明,蔊菜基因组大小存在连续的种内自然变异,且与地理分布、气候梯度和谱系历史等显著相关:相较于北方温带谱系,热带谱系普遍拥有更大的基因组。基因组重复序列量化分析揭示,上述差异主要由45S rDNA和Ty1反转录转座子等特定重复序列的扩增所驱动。同质园实验将不同基因组大小的株系分别移植至西双版纳(热带)和昆明(温带),结果显示:在温度稳定的热带环境中,大基因组株系结实量更高,适应优势显著。

2025-10-28

查看详情

气温和饱和水汽压差在植被生态系统生产力中扮演的角色

研究结果表明,VPD对植被生产力表现出显著的负效应(尤其在干旱和半干旱地区),而气温在排除交互作用后总体呈现正效应,但当高温与高VPD协同发生时,气温的正向效应会被显著削弱;基于CMIP6多模式集合的预测进一步显示,未来VPD的负面效应将持续增强,气温的正效应将逐渐减弱,这种变化在中纬度地区表现最为显著。该研究不仅系统揭示了VPD在调控陆地生态系统功能中的关键作用,为理解气候变化下植被响应机制提供了新的理论依据,更重要的是发现了温度-VPD协同效应机制,这一创新发现既为解释植被生产力响应区域差异提供了新视角,也为未来生态系统管理、碳循环预测及植被适应策略制定提供了重要科学参考。

2025-10-28

查看详情

南姜——红豆蔻

2025-10-25

查看详情

分部森林生态党支部举行全体党员大会暨主题党日活动

10月23日上午,分部森林生态党支部举行党支部换届选举党员大会暨主题党日活动。版纳植物园党委委员、党委(纪监审)办公室主任李德飞到会指导,分部森林生态党支部27名党员参加,会议由王昀主持。

2025-10-24

查看详情

支撑部门党支部召开党员大会酝酿、提名支委候选人

10月21日下午,支撑部门党支部根据中国科学院西双版纳热带植物园(以下简称“版纳植物园”)党委的统一部署和换届工作要求组织召开党员大会,酝酿、提名支委候选人。党支部应到正式党员16名,实际参会正式党员16名,会议由唐霆主持。

2025-10-24

查看详情

2025年第7期园林论坛——大树高空安全管理、名人名树园管理及存在的问题

2025-10-23

查看详情

海南赪桐——“星语流苏”悄然点亮版纳植物园

2025-10-23

查看详情

中国科学院西双版纳热带植物园2025年研究生国家奖学金获奖名单公示

2025-10-23

查看详情

版纳植物园举办首届中法国际生物多样性研究网络夏季学校

10月12日至22日,首届中法国际生物多样性研究网络(Sino-French International Research Network on Biodiversity, SF-IRN-B)夏季学校(2025 Summer School)在云南举办。

2025-10-22

查看详情

Recruitment Announcement for Director of the Research Center  for  Ex situ Conservation of Tropical Plants (in preparation), Xishuangbanna Tropical Botanical Garden, Chinese Academy of Sciences

2025-10-22

查看详情

中国科学院西双版纳热带植物园热带植物迁地保护研究中心(筹)主任招聘公告

2025-10-22

查看详情

热带雨林科普地铁专列在昆明上线

10月20日,第九期“科普云南号”主题列车在昆明地铁1、2号线正式发车。本次科普展依托地铁这一城市动脉,以“探秘植物王国,守护热带雨林”为主题,打造了一座移动的热带雨林展馆,为市民与游客带来了一场穿梭于城市之中的沉浸式生态科普之旅。

2025-10-22

查看详情

云南省科协:“科普云南”号再启新程!雨林主题科普伴您探秘生物多样性

近日,由云南省科学技术协会联合中国科学院西双版纳热带植物园精心策划的第九期“科普云南号”主题列车,再度驰骋于昆明地铁1、2号线,以“探秘植物王国,守护热带雨林”为核心,将热带雨林的生机与智慧搬进“城市动脉”,为市民开启一场沉浸式生态科普之旅。

2025-10-21

查看详情

中法国际生物多样性研究网络2025年夏校在哀牢山生态站开展活动

10月15日至17日,由中国科学院主办的中法国际生物多样性研究网络2025年夏校在哀牢山生态站开展为期三天的实地考察与学术研讨。

2025-10-20

查看详情

昆明分院老科学技术工作者协会成立大会在版纳植物园召开

10月17日上午,昆明分院老科技工作者协会成立大会暨第一次会员大会在中国科学院西双版纳热带植物园昆明召开。

2025-10-20

查看详情

版纳植物园第117-118期“成长中的望天树”走进景洪市两所中学

10月16日,中国科学院西双版纳热带植物园(简称“版纳植物园”)“成长中的望天树”系列科普活动先后走进景洪市两所中学,为同学们带去四场生动有趣的科普报告。

2025-10-20

查看详情

昆明分部离退休人员党支部召开党员大会暨换届工作会

10月16日上午,昆明分部离退休人员党支部召开党员大会暨换届工作会。园党委委员、党委(纪监审)办公室主任李德飞参加会议。会议由支部书记王立安主持,共有33名党员同志参加。

2025-10-20

查看详情

分部植物资源党支部召开党员大会并完成预备党员接收与换届酝酿工作

10月16日下午,分部植物资源党支部在分部101会议室召开全体党员大会。园党委委员、资源植物室主任徐鹏,园党委委员、党委(纪监审)办公室主任李德飞到会指导。支部党员、发展对象和积极分子共42人参加会议。

2025-10-17

查看详情

“探索雨林,珍藏自然”版纳植物园文创上新

西双版纳热带植物园近日推出三款文创系列新品,包括户外探险、办公用品与自然记录等三个系列,旨在以实用与美学相结合的方式,让公众在日常生活中也能感受到雨林生态的独特魅力与浪漫气息。

2025-10-16

查看详情

夹竹桃科植物系统发育框架与多样性演化历史研究取得新进展

系统发育分析结果显示大多数节点都获得较高的支持率,3个亚科(马利筋亚科 Asclepiadoideae、鲫鱼藤亚科Secamonoideae、杠柳亚科 Periplocoideae)被强烈支持为单系群(BS=100,PP=1.00),其中马利筋亚科与鲫鱼藤亚科构成姐妹群,杠柳亚科嵌入在Apocynoid类群中,与Endress等(2019)的分类系统一致.

2025-10-15

查看详情

热带地区附生维管植物的氮同位素分馏:氮限制实证及驱动因素

结果表明:1)附生维管植物叶-根间15N分馏效应(+0.43‰)较小,与地生植物(2‰)相比,反映了森林冠层比地面生境存在更严重的N限制;2)附生植物的叶-根15N分馏在不同分组间保持相对一致,但具有显著的物种特异性,且与系统发育无显著相关,反映了外部N源及其N获取策略的综合影响;3)附生植物的叶-根15N正分馏主要与叶片N、根C相关,而负分馏与叶片δ13C相关,暗示不同因素(如外部氮源、水分亏缺和氮获取策略)驱动着其体内15N分馏过程。

2025-10-15

查看详情

版纳植物园召开党支部工作推进暨换届启动会

10月14日下午,中国科学院西双版纳热带植物园以线上线下结合的方式召开党支部工作推进暨换届启动会。

2025-10-15

查看详情

鸟类-植物互作网络的系统发育效应取得新进展

研究发现,互作伙伴数量的系统发育信号在鸟类和植物中均较弱,表明互作伙伴数量更多受其他因素(如表型特征)驱动。然而,在互作伙伴的物种组成及系统发育组成方面,系统发育信号存在较大差异。其中,系统发育距离相近的鸟类(尤其是食果鸟类)倾向于与具有相似物种组成和系统发育组成的植物互作,而这一模式在植物中并不明显。研究还发现,系统发育专性的食果鸟类往往也是互作专性物种,即它们倾向于与少数系统发育距离更近的植物物种互作。这种模式在传粉鸟类以及结果植物和开花植物中均未观察到,揭示了不同互作系统中生态专化策略的差异。

2025-10-14

查看详情

版纳植物园科技人员解码大蒲葵果实里的热带文化

2025-10-13

查看详情

招募|中国科学院西双版纳热带植物园第13届观鸟节

为进一步推动社区鸟塘建设和观鸟活动发展,现举办版纳植物园第十三届观鸟节。活动主题:观鸟公民科学与社区旅游发展。活动日期:2025年11月19日-23日。活动地点:中国科学院西双版纳热带植物园。活动形式:24小时观鸟比赛、文创产品展示、鸟塘论坛和科普讲座。

2025-10-13

查看详情

版纳植物园三部门联合举办《习近平谈治国理政》第五卷读书班

10月11日下午,中国科学院西双版纳热带植物园昆明分部办公室、综合办公室、党委办公室联合举办《习近平谈治国理政》第五卷读书班。

2025-10-12

查看详情

版纳植物园三个管理部门联合举办《习近平谈治国理政》第五卷读书班

10月11日下午,昆明分部办公室、综合办公室、党委(纪监审)办公室联合举办《习近平谈治国理政》第五卷读书班。党委委员、党委(纪监审)办公室主任李德飞主持,党委委员甘烦远参加并作总结讲话,三个办公室全体工作人员参与学习。

2025-10-12

查看详情

空气eDNA揭示果实资源对食果动物分布的影响

布起着重要的驱动作用。相比之下,食肉动物的分布与果实资源并无明显关联。 这一发现不仅为“食物资源驱动物种分布”的经典生态学假说提供了新的实证支持,也展示了空气eDNA在揭示生态过程方面的巨大潜力。以往的动植物关系研究大多依赖长期野外观测,往往耗时费力,且受制于样本规模和物种覆盖范围的局限。而空气eDNA技术则能够在短时间内、跨大范围同时捕捉多类群动物的分布信息,有效突破了传统方法的限制。该研究表明,空气eDNA不仅是一种高效的生物多样性监测工具,更能捕捉动植物互作的精细格局,为深入理解生态过程和生态系统运作机制开辟了全新途径。

2025-10-11

查看详情

极小种群野生植物短蕊大青迁地种群在版纳植物园首现开花结实

2025-10-11

查看详情