PD封面|一场由东亚夏季风主导的进化:黄杞属基因组的适应密码
东亚夏季风(EASM)是驱动东亚生态系统演化的重要气候因子,不仅影响着区域水热格局的变化,也深刻塑造了东亚植物区系的分布格局。作为全球最典型的季风系统之一,EASM在地质历史上经历了多次起伏增强,其过程与东亚植被类型的更替、物种适应与谱系分化密切相关。近年来,越来越多的研究表明,EASM的形成与增强跟亚热带常绿阔叶林(EBLFs)存在密切关联,季风的出现和增强为EBLFs的起源与扩散提供了水热条件基础。EBLFs是东亚地区生物多样性最为丰富的植被类型之一,保留着大量特有种和古老谱系,同时承担着重要的生态服务功能。然而,尽管已有众多关于EBLFs演化历史的地质和生态证据,EASM如何从基因组层面推动这一区域植被类型的演化和物种适应仍缺乏深入探究。
近日,为深入揭示EASM驱动下EBLFs植物的基因组适应机制,中国科学院西双版纳热带植物园(以下简称“版纳植物园”)植物系统发育与多样性保护研究团队选取生态类型多样、地理分布广泛的黄杞属(Engelhardia)作为研究模型—该属广泛分布于东南亚至中国南部,跨越从热带雨林到亚热带常绿阔叶林的多个生态带,既包含少叶黄杞(E. fenzelii)、黄杞(E. roxburghiana)等典型常绿树种,也涵盖 云南黄杞(E. spicata) 复合群等分布于热带干旱环境的落叶类群,充分反映了对不同水热环境的长期适应与演化分化(图1A和B),为理解季风气候背景下植物生态分化、功能适应和基因组演化提供了天然模型,也为揭示常绿阔叶林起源与演化机制提供了关键线索。
该研究对五个黄杞属(Engelhardia)物种及一个近缘类群马尾树(Rhoiptelea chiliantha)进行了染色体水平的高质量基因组组装与注释。所有样本均采用PacBio HiFi长读长测序结合Hi-C技术构建,成功组装并锚定在16条染色体上(图1),组装质量优良,Scaffold N50均超过25 Mb,BUSCO评估显示基因组完整度均在98%以上。六个物种的基因组大小差异显著(414.56 Mb 至 985.85 Mb),预测基因数介于31,000到53,000之间。通过1052个单拷贝基因构建的进化树发现,常绿树种(E. fenzelii与E. roxburghiana)与落叶树种(E. spicata var. spicata;E. spicata var. colebrookeana;E. spicata var. aceriflora)的分化始于约52 Mya,而E. fenzelii与E. roxburghiana的进一步分化发生于约25 Mya,恰与EASM增强期相吻合(图2C)。随着季风带来的降水增加,亚洲干旱地区逐渐变得湿润,推动了植被从落叶林向常绿林的转变。
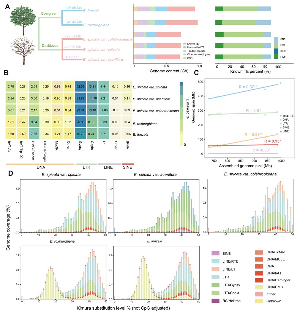
基因家族富集分析进一步揭示了常绿与落叶类群在功能上的显著分化。常绿类群扩张的基因主要富集于光合作用、激素信号转导及氧化还原过程等路径,反映其对湿润、低光、高竞争环境的长期适应;而落叶类群中扩张的基因则显著富集于ABA信号通路、次生代谢和防御反应相关路径,强化了其对干旱胁迫的快速响应机制。该结果表明常绿与落叶生态策略的形成不仅体现在谱系分化与基因组结构上,也深刻嵌入于基因功能的选择性扩增之中。进一步分析发现,常绿物种E. fenzelii在基因组功能上展现出显著的适应性优势。其中,与植物挥发性代谢与防御反应相关的TPS(萜烯合酶)基因家族出现了大规模扩张,可能赋予其在湿润、竞争激烈的常绿林中更强的生存能力(图2A和B)。同时,E. fenzelii的基因组显著大于落叶类群,主要归因于转座子(TEs)—特别是DNA_CMC-EnSpm家族的持续扩增(图3)。基因组组成变化叠加功能扩张,E. fenzelii显现出基因组层面的“适湿型”进化路径,为应对夏季风带来的高温高湿环境提供了遗传支撑。
该研究通过整合系统发育、基因组结构、功能路径与表达差异等信息,不仅厘清了常绿—落叶生态策略的演化基础,也为气候变化背景下东亚森林植被的适应潜力评估与濒危物种保护提供了理论支撑。
相关研究成果以“Genome analyses provide insights into Engelhardia’s adaptation to East Asia Summer Monsoon”为题作为封面(图4)文章发表在期刊Plant Diversity上。版纳植物园硕士研究生李敏及兰州大学生态学院博士研究生武晶晶为第一作者,版纳植物园孟宏虎副研究员、李捷研究员、兰州大学生态学院武生聃教授以及比利时根特大学植物系统生物学中心Yves Van de Peer教授为通讯作者。该项研究得到国家自然科学基金、东南亚生物多样性研究中心、云南省“兴滇英才计划”、版纳植物园“十四五”等项目的资助。


图2. 黄杞属 TPS 基因家族鉴定及气候变化对少叶黄杞(E. fenzelii)萜类合成的潜在影响。(A)五个黄杞属物种中与萜烯合酶相关的主要基因家族拷贝数;(B)基于五个黄杞属及拟南芥蛋白序列构建的最大似然系统发育树;(C)五个黄杞属及外类群(马尾树)的系统发育树及分化时间估算,并结合全球温度变化序列;(D)E. roxburghiana 与 E. fenzelii 的分布及生境。 (a) 为 E. roxburghiana 生境,(b) 为 E. fenzelii 生境。

图3. 黄杞属物种转座子组成与基因组大小变异。(A)常绿与落叶类群的基因组大小及主要组成成分;(B)11 类主要转座子类型的基因组覆盖情况;(C)重复序列含量与基因组大小的相关性;(D)主要转座子历史动态。

图4. Plant Diversity封面(绘图:李敏)
Copyright 2002-2022 中国科学院西双版纳热带植物园【滇ICP备13004273号-1】