楠木(Phoebe zhennan)隶属于樟科楠属,是我国特有的珍稀濒危木材树种,其木材香气馥郁、耐腐性强、纹理华美,木纹中蕴含独特“金丝”,是名贵木材“金丝楠木”的主要来源。然而,遗传资源的匮乏长期制约着楠木的合理利用和有效保护,也阻碍了对该物种优质木材特性生物学基础的深入研究。
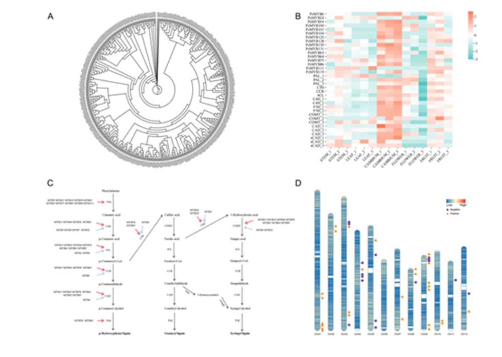
近期,中国科学院西双版纳热带植物园(以下简称“版纳植物园”)综合保护中心科研人员以四川峨眉山地区野生楠木个体为研究对象,完成了该物种的全基因组测序与组装,绘制了楠木首个染色体水平的高质量基因组图谱,其中包含12条染色体,基因组大小为979.28 Mb(Scaffold N50: 87.69 Mb),共注释了26262个蛋白质编码基因。全基因组复制(Whole-genome duplication,WGD)分析表明,楠木经历了两次WGD事件:较古老事件为木兰目和樟目植物共享,较近期事件为樟科和蜡梅科植物共享。系统发育分析显示,木兰类植物(与金粟兰目共同)形成单子叶植物的姐妹支系。研究共鉴定了197个MYB基因家族成员,并进一步筛选出44个可能与苯丙烷类木质素生物合成相关的MYB基因,其中28个为正调控转录因子,16个为负调控转录因子。基因表达分析显示,PzMYB6在形成层中高表达,提示该基因可能在楠木木质素生物合成途径中起关键调控作用。楠木染色体水平基因组图谱为樟科楠属植物的基因组进化提供了新见解,也为该珍稀濒危木材树种的合理利用和有效保护提供了重要的遗传资源。
相关研究成果以The Genome of Phoebe zhennan (Lauraceae) and Comparative Genomics of Phoebe为题,发表在保护生物学国际期刊Integrative Conservation上。版纳植物园硕士研究生毛雅萌为论文第一作者,李朗副研究员和李捷研究员为论文共同通讯作者。该研究得到了国家自然科学基金和版纳植物园“十四五”项目的资助。

图1 楠木(Phoebe zhennan)及其基因组图谱概况。(A)楠木野生个体;(B)楠木基因组环形图;(C)楠木基因组中染色体互作强度的Hi‑C热图。

图2 楠木苯丙烷类木质素生物合成相关MYB基因分析。(A)基于拟南芥、毛果杨和楠木MYB基因家族序列数据构建的系统发育树;(B)楠木不同组织中,木质素生物合成相关 MYB 转录因子及酶编码基因的表达水平;(C)苯丙烷类木质素生物合成途径(修改自Xiao et al.,2021);(D)楠木木质素生物合成相关 MYB 转录因子的染色体定位,大多数基因以串联重复的形式存在。