基于黄杞RAD-seq数据重建海南岛与大陆生物古地理格局
岛屿作为探索生物进化过程、动态变化与地理分布格局的“天然实验室”,自华莱士和达尔文时代就备受瞩目;尤其是大陆架岛屿与邻近大陆之间的物种联系,对于深入理解两者的生物进化过程至关重要。海南岛是中国南海北部最大的大陆架岛屿,西隔北部湾与越南东岸相望,其北则通过琼州海峡与中国大陆的雷州半岛隔海相望。这样的地理位置赋予了海南岛在探索生物古地理格局方面非凡的科研价值,使其成为探索生物地理分布格局的理想之地。
历史上,海南岛曾被视为华夏古陆的一部分,与雷州半岛相连,随着全新世中期海平面上升,淹没了两者之间的低洼地带,形成了琼州海峡。近年来,有学者提出假设,认为海南岛曾与广西、越南接壤,并经历了移动和旋转才抵达现今的位置。同时也有学者提出,已知的地质和地球物理证据不支持上述海南岛漂移的假说。过去的这些研究主要依赖于海南岛与大陆间生物区系的比较和小规模的采样分析。为了验证这一科学假说,中国科学院西双版纳热带植物园(以下简称“版纳植物园”)植物系统发育与多样性保护研究组,选取分布于海南岛和邻近大陆地区的黄杞(Engelhardia roxburghiana Wall.)为研究物种,对海南岛及其邻近大陆开展了大规模采样,并基于黄杞的RAD-Seq数据深入探索其遗传多样性、遗传结构、分化时间以及种群动态历史;同时,结合气候模型数据,评估该物种不同时期的适宜分布区域,以期更准确地揭示该区域的生物地理格局。
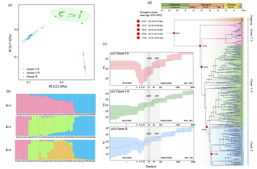
通过遗传结构和分化时间分析,发现海南岛的黄杞谱系与江南丘陵地区的谱系趋同,黄杞在始新世末期由中国江南地区扩散到海南岛,研究推测北部湾盆地在始新世晚期可能存在陆桥,为黄杞从大陆向海南岛的扩散提供了重要通道。因此,该研究并不支持海南岛是一个漂移微板块的假说,也否认了始新世期间海南岛与越南和广西地区存在连接的假设。
进一步的分析发现黄杞遗传多样性的复杂性是其与地质和生态因素间动态相互作用的结果。云贵高原和江南地区黄杞的遗传多样性较高,源于混合种群或避难所的存在,而中南半岛黄杞较低的遗传多样性则归因于历史的瓶颈效应;黄杞最早在中南半岛南部出现,并逐渐扩散至中国南方。这一扩散过程得益于晚始新世至渐新世期间东亚干旱带的逐步消退,为黄杞的扩散创造了有利条件。黄杞种群多样化的关键时期发生在中新世,这一时期恰逢东亚夏季风的降水显著增强,为黄杞的生长和扩散创造了理想环境。然而,进入第四纪,气候的频繁振荡使得中南半岛上黄杞的有效种群规模收缩,直到末次冰期过后才得以扩张。与此同时,中国南方地区成为了黄杞的避难所,这一地位预计将在未来得以维持。
该研究成功揭示了黄杞的进化轨迹,重建了海南岛与大陆生物古地理格局,为理解其物种形成与演化过程提供了重要线索;同时,这一发现也为深入探究海南岛与毗邻大陆之间复杂的生物地理关系提供了有说服力的案例。相关结果以“RAD-seq data forEngelhardiaroxburghianaprovide insights into the palaeogeography of Hainan Island and its relationship to mainland China since the late Eocene”为题发表于国际学术期刊Palaeogeography, Palaeoclimatology, Palaeoecology。版纳植物园植物系统发育与多样性保护研究组2022级硕士研究生黄佩涵为该论文第一作者,上海辰山植物园的宋以刚副研究员以及我园的孟宏虎副研究员和李捷研究员为该论文的共同通讯作者。该研究得到了国家自然科学基金、中国科学院东南亚中心项目、上海市园林绿化市容科学研究专项基金、中国科学院西部学者项目、云南省兴滇英才支持计划项目以及版纳植物园“十四五”项目的支持。

图1 黄杞种群遗传结构、有效种群大小波动和分化时间。 (a) 主成分分析(PCA)用颜色编码表示不同的组;红色、绿色和蓝色分别表示cluster I-S、I-N和II;(b) K = 2、K = 3、K = 4的结构分析直方图。x轴表示种群,y轴量化了推断的祖先血统的比例; (c)通过stairway plot推断三组黄杞的有效种群大小波动的历史。x轴表示千年前之前的时间(kya),y轴表示有效种群大小。粗体颜色曲线和浅色阴影区域分别显示中值估计值和95%置信区间。浅灰色和深灰色阴影区域分别表示末次冰期(LGP)和末次盛冰期(LGM); (d) 由beast推断的分化时间图。蓝条代表95%的最高后验密度(HPD)区间,红色虚线包括海南岛的黄杞
Copyright 2002-2022 中国科学院西双版纳热带植物园【滇ICP备13004273号-1】