胡桃科黄杞属(Engelhardia)植物作为亚洲热带—亚热带地区常见的森林树种,其广泛分布于中国长江流域以南并向延伸至中南半岛、马来半岛以及印度尼西亚群岛的广大地区,是研究生物多样性热点地区植物多样性演化和区系地理的理想材料。由于其分布区跨度大,尤其是东南亚为热带雨林地区,许多地方为海洋隔离,致使野外科考异常艰辛。黄杞属植物1826年建立以来,受制于采样局限,亦或标本馆藏记录整理的不完整性,对其分类系统学研究而鲜有报道,英文版中国植物志(Flora of China)中认为黄杞属植物的物种分类一直是一个悬而未解的问题。
版纳植物园植物系统发育与保护生物学研究组致力于亚洲热带—亚热带植物多样性形成与演化的研究,其组员孟宏虎博士和张灿瑜博士等多次在东南亚地区对黄杞属属植物进行了大规模的野外考察,并在苏拉威西和婆罗洲发现了两个黄杞属疑似新种,进而根据形态学和分子系统学等研究,将其命名为安民黄杞(Engelhardia anminiana H.H. Meng)和婆罗洲黄杞(Engelhardia borneensis H.H. Meng)。安民黄杞在黄杞属乃至整个胡桃科最特别之处是叶片,其叶片沿着叶脉具有鳞片状凸起,其种加词“anminiana”致敬我国著名植物学家路安民先生在植物(尤其是胡桃科)分类和地理分布研究中的贡献;婆罗洲黄杞是黄杞属最高大的树种,具有板状根、红色果实和被毛等是其显著的形态特征,也是唯一生长于密林沟谷中喜欢潮湿的黄杞属物种,尽管生长于沟谷,但是高度往往超过周围坡地的物种,其种加词“borneensis”反映其发现地,拥有丰富生物多样性的婆罗洲而命名。
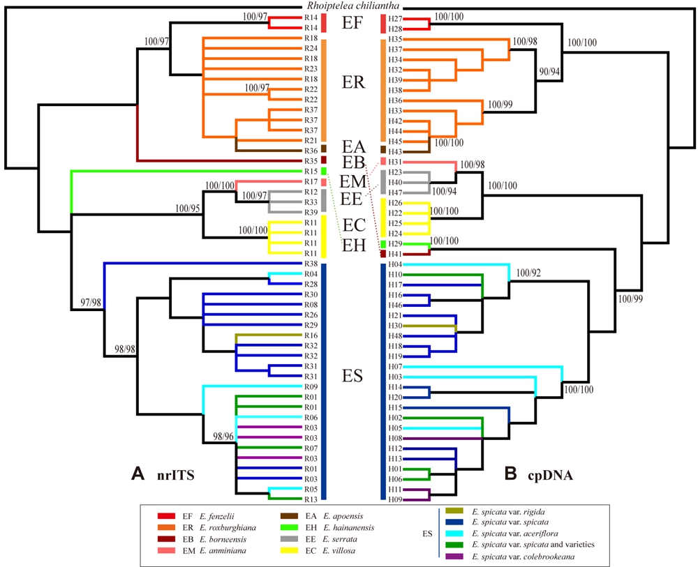
在新种发现的基础上,综合形态学和分子序列等多方证据,探讨了黄杞属内个物种间的亲缘关系,进而对黄杞属属进行了详细的分类修订,修订后的黄杞植物包括的种类有:黄杞(E. roxburghiana),少叶黄杞(E. fenzelii),婆罗洲黄杞(E. borneensis),海南黄杞(E. hainanensis),安民黄杞(E. anminiana),齿叶黄杞(E. serrata),柔毛黄杞(E. villosa),阿波黄杞(E. apoensis),云南黄杞(E. spicata)及其变种:云南黄杞(E. spicata var. spicata)、小果黄杞(E. spicata var. rigida)、爪哇黄杞(E. spicata var. aceriflora)、毛叶黄杞(E. spicata var. colebrookeana)。
通过这项研究,理清了黄杞属从建立至今近200年以来属内物种所存在分类学问题,为后续开展亚洲热带—亚热带地区植物起源与演化,继而科学有效地保护东南亚植物多样性提供重要的参考。研究结果以Two new species from Sulawesi and Borneo facilitate phylogeny and taxonomic revision ofEngelhardia (Juglandaceae)为题发表在植物学期刊Plant Diversity 。该研究得到国家自然科学基金项目,中国科学院东南亚中心项目,中国科学院青年创新促进会和“西部之光—青年学者项目”的支持。
安民黄杞(Engelhardia anminiana H.H. Meng.)
婆罗洲黄杞(Engelhardia borneensis H.H. Meng)

黄杞属植物的形态学聚类

黄杞属植物的分子系统发育