从传统的形态分类到DNA条形码技术,都是为了解决地球上物种分类及鉴定问题,从而更有效地保护和持续利用生物多样性资源。目前植物DNA条形码正从单个或少数DNA片段向多个DNA片段组合、叶绿体基因组数据及基因组浅层测序等方面发展,并且已经在诸多研究中得到了广泛地应用,尤其是基因组测序技术的巨大改进,使研究人员探索“基因组超级DNA条形码”成为可能。
版纳植物园李捷研究员团队,多年来致力于樟科植物的分类学、系统发育与生物地理学研究。樟科植物作为热带雨林、亚热带常绿阔叶林等森林植被中重要的组成物种,快速准确地对该类群植物进行物种鉴定,是对其进行种质资源保护、群落生态与生物地理学等研究的前提与基础。然而,樟科植物中许多类群在分类系统学上一直存在争议,全面而深入的樟科植物分类及系统发育关系研究仍旧非常欠缺,DNA条形码技术为解决这一难题提供了契机。
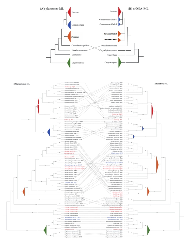
该研究团队通过广泛的样本收集,利用叶绿体全基因组与核基因数据对樟科25属、133种的191个个体进行分类鉴定以及系统发育研究,探讨了传统叶绿体条形码、专属条形码以及叶绿体全基因组对樟科物种的鉴定能力,同时利用叶绿体基因组数据开展了系统发育研究与核质一致性分析。研究发现叶绿体全基因组只能鉴定约60%的樟科物种,这与传统的标准条形码和专属叶绿体DNA条形码片段的鉴定率(40-50%)相比仅有适度的提高,但叶绿体基因组在纠正物种错误鉴定以及发现隐存种与新物种方面优势明显。同时,研究还进一步揭示了樟科植物类群间复杂的系统发育关系,在核质一致性分析中发现除厚壳桂族和无根藤族外,其余类群在叶绿体基因组与核基因间存在显著的基因树冲突与广泛的不一致性。
研究结果近期以Can plastid genome sequencing be used for species identification in the Lauraceae?为题发表于Botanical Journal of the Linnean Society,版纳植物园综合保护中心植物系统发育与保护研究组刘志芳博士为论文第一作者,李捷研究员、英国爱丁堡皇家植物园Peter M. Hollingsworth教授、爱丁堡大学Alex D. Twyford教授以及中国科学院昆明植物研究所杨俊波高级工程师为论文共同通讯作者。该研究得到了国家自然科学基金项目、中科院项目、科技基础资源调查专项等项目的资助。

191个叶绿体全基因组及其提取基因鉴定能力比较

基于ML分析80个GetOrganelle组装的核质基因树冲突/一致性分析