物种作为生物学研究的基本单元,其多样性代表了地球上生物种类的丰富程度,是衡量一个地区生物资源的客观指标。有效进行物种界定是系统发育、进化、生物地理和保护生物学研究的第一步。但是,如何精确地进行物种界定仍然面临很大的挑战,特别是热带地区丰富的植物多样性以及缺乏全面的植物区系调查,导致物种的界定错误率较高。这些错误的物种界定可能影响生物多样性热点地区相关研究。黄杞属(Engelhardia)隶属于胡桃科(Juglandaceae),为广泛分布于热带和亚热带亚洲的典型特征类群,常见于喀斯特地区,是探究生物多样性起源和地理分布的理想材料,但首先需要清楚其物种的问题。由于其地理分布纬度跨度大,海洋分隔广,缺乏研究材料等原因,分类和系统发育已探索了数十年,但仍然存在分歧。
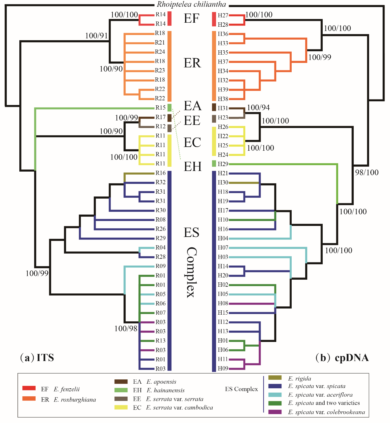
版纳植物园植物系统发育与保护生物学研究组博士生张灿瑜在孟宏虎副研究员与李捷研究员指导下,利用五个叶绿体片段( psbA-trnH、trnL-trnF、rps16、trnS-trnG和rpl32-trnL),一个核片段(nrITS)和11个nSSR位点对71个居群716个个体进行物种界定研究。同时对720份标本中的25个形态特征进行统计,通过分子数据与形态数据整合分析进一步探索黄杞属植物物种边界。研究结果表明黄杞属共包含7个种,其中1)黄杞(E. roxburghiana)、海南黄杞(E. hainanensis)、东南亚特有的黄杞(E. apoensis)和(E. serrata)分类地位不变;2)少叶黄杞(E. fenzelii)重新从黄杞(E. roxburghiana)中分离出来;3)云南黄杞(E. spicata var. spicata)、爪哇黄杞(E. spicata var. aceriflora)、毛叶黄杞(E. spicata var. colebrookeana)以及东南亚特有的黄杞(E. rigida)合并为云南黄杞复合群(E. spicata complex);4)齿叶黄杞(E. serrata var. cambodica)
作为独立物种(E. villosa)存在。
同时,我们认为仅使用单一证据界定物种可能会导致偏差,建议采用多手段综合研究物种界定,尤其是在传统的分类难以区分的类群中,其优势在于分子数据为谱系识别提供了基本的系统发育框架,而添加形态学数据有助于进一步增加物种界定的准确性。
关于物种,达尔文就曾表示“没有一项定义能使所有博物学者都满意;然而每个学者在谈到物种的时候,都能够模糊地知道它是什么意思?”就像“
一千个人眼中有一千个哈姆雷特”一样,每个人对于物种定义都有不同的理解,导致迄今为止,生物学界在物种的定义问题上依旧存在争议。这其中的关键矛盾在于物种形成过程是连续的,因此会产生模糊的边界,而在实践中需要给每个物种划定明确的界限。当对生物体进行尽可能详尽的描述时,才有可能通过物种界定来确定生物体之间的界限。我们以黄杞属为例,运用综合的方法,期望探究更精确的物种界定方法。因此,为了防止混淆和简化物种界定中的一些问题,运用种下分类单元(亚种和变种)时要特别谨慎。在某些情况下,对亚种或变种重新组合或提升分类地位可以实现更准确的物种界定。
研究结果近期以Shining a light on species delimitation in the tree genusEngelhardiaLeschenault ex Blume (Juglandaceae)为题发表于
Molecular Phylogenetics and Evolution。

黄杞属植物的地理分布区域和研究的采样点

基于nrITS和叶绿体构建的系统发育树

黄杞属的形态分析