整合分类学揭示管花马先蒿物种复合群一新隐存种——轿子山马先蒿
隐存种(cryptic species)指形态上与近缘种高度相似、难以通过传统分类方法区分,但在遗传上已显著分化并构成独立演化支系的物种。由于缺乏形态差异,它们常被归并为一个物种,实际却可能包含多个演化单元。这类物种是生物多样性的重要组成部分,却因识别困难而在评估和保护中容易被忽视。
近二十年来,分子系统发育学和DNA条形码技术的应用显著提升了物种识别的精度,揭示出大量隐存种,有力推动了物种界定研究。然而,过度依赖少数分子标记可能导致分类膨胀(taxonomic inflation),即过度拆分物种,从而高估多样性。因此,如何在避免低估的同时防止过度夸大生物多样性,仍是当前研究的重要挑战。
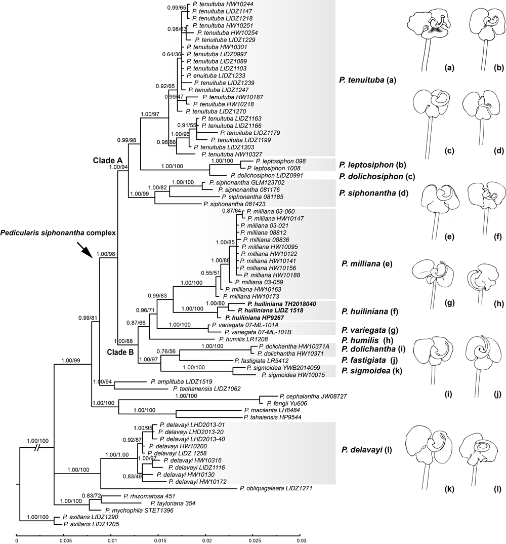
列当科马先蒿属的管花马先蒿物种复合群(Pedicularis siphonantha complex)的物种分类是一个典型的分类学难题。这一复合群代表了属内形态最为特化的一类:其唇形花冠上唇完全合生,前端形成独特的“S”形扭旋喙状结构,并具显著延长的花冠管(图1)。它们以喜马拉雅—横断山为中心,在海拔3200米以上的高山草甸常成片分布。然而,由于种间形态高度相似,且标本压制后花部三维结构难以保存,其物种边界和成员数量长期存在争议。
例如,滇西北常见的滇西北马先蒿(P. milliana)直至2018年才被正式描述,此前长期被误作管花马先蒿台氏变种(P. siphonantha var. delavayi)。而真正的管花马先蒿(P. siphonantha)实际仅分布于喜马拉雅地区。更复杂的是,这一学名早期还曾被错误地用于另一有效物种——台氏马先蒿(P. delavayi),导致多个物种长期混淆。对各大标本馆馆藏的系统梳理也证实,复合群内多个物种曾被笼统归入“管花马先蒿”名下。
2009年,研究团队在滇东北轿子雪山发现一个疑似新种,但因材料不足而搁置。此后近十年,团队以居群为单位,系统采集了喜马拉雅—横断山地区的材料。
基于群体的叶绿体分子系统发育分析清晰解析了复合群内的物种界限,并揭示出显著的谱系地理格局。例如,滇西北马先蒿(P. milliana)与四川西部的狭管马先蒿(P. tenuituba)各自形成单系分支,两者以香格里拉大雪山为界,分布互不重叠。管花马先蒿(P. siphonantha)仅分布于喜马拉雅地区,其余成员均为狭域分布,呈现“一山一种”的格局:矮马先蒿(P. humilis)、帚状马先蒿(P. fastigiata)、之形喙马先蒿(P. sigmoidea)、纤管马先蒿(P. leptosiphon)、宁蒗马先蒿(P. dolichosiphon)、修花马先蒿(P. dolichantha)分别局限于高黎贡山、碧罗雪山、大理、木里、丽江—四川交界及滇东北大海草山。所有成员地理分布互不重叠,表明其物种分化符合地理隔离驱动模式,因此地理分布可作为识别物种的重要辅助依据。
在轿子雪山发现的新种同样形成稳定的单系分支。其与修花马先蒿的分布地直线距离不足40公里,但最近姐妹群却是滇西北马先蒿(图2)。该类群不仅地理分布独特、系统发育独立,在叶片、苞片、花萼筒及“S”形喙的形态上亦有稳定差异。
然而,鉴于复合群整体形态差异较小,研究团队引入“种内遗传距离模型”加以检验。通过构建狭管马先蒿南北种群的种内遗传距离零模型,并计算地理—遗传距离归一化均方根误差(NRMSE),结果显示轿子雪山类群与滇西北马先蒿的遗传分化显著偏离种内预期,表明其遗传差异无法仅由地理距离解释,从而支持其作为独立物种(图3)。
该新物种被命名为轿子山马先蒿(P. huiliniana W. B. Yu, H. Wang & Rong Liu)(图4),以纪念李惠林先生(1911–2002)在马先蒿属分类与性状演化研究中的重要贡献。轿子山马先蒿(P. huiliniana)仅分布在滇东北地区轿子雪山4,000米以上的灌丛草甸,仅有少数几个种群被发现,尽管植株数量不少,但也受到放牧以及近些年来愈演愈烈旅游开发、户外活动的影响,基于IUCN红色名录标准,建议将轿子山马先蒿(P. huiliniana)评估为易危(VU A4d; D1)。
相关成果以“Phylogenetic analyses and morphological comparisons of the Pedicularis siphonantha complex (Orobanchaceae) reveal a new cryptic species P. huiliniana from north-central Yunnan, China”为题发表在Willdenowia上。中国科学院西双版纳热带植物园(以下简称“版纳植物园”)已毕业硕士研究生刘荣(现为中国科学院昆明植物研究所博士生)和中国科学院昆明植物研究所硕士生撒然为共同第一作者,版纳植物园郁文彬研究员和中国科学院昆明植物研究所王红研究员为通讯作者,刘恩德高级工程师和山东农业大学李德铢教授在该研究做出重要贡献。该研究得到中国自然科学基金、科技部基础专项和云南省科技厅等项目的支持。

图1.管花马先蒿复合群成员以及形态趋同种台氏马先蒿(P. delavayi)野外照片。

图2.轿子山马先蒿在管花马先蒿复合群系统发育树中的位置。

图3.种群内和种群间地理—遗传距离归一化均方根误差(NRMSE)结果比较。以狭管马先蒿南北两个种群独立构建距离遗传模型,随后以种群间距离-遗传数据拟合种内模型相互检验获取零模型分布。对于候选物种对滇西北马先蒿和轿子山马先蒿,在滇西北群体内构建种内遗传与距离模型,随后以滇西北-轿子山马先蒿地理距离以及遗传数据拟合模型获取候选物种NRMSE分布。

图4.轿子山马先蒿(Pedicularis huiliniana)模式标本。
Copyright 2002-2022 中国科学院西双版纳热带植物园【滇ICP备13004273号-1】