夹竹桃科植物系统发育框架与多样性演化历史研究取得新进展
研究物种丰富的植物类群的分化特征与格局,对于揭示植物多样性的时空演化规律及类群内部差异化多样化模式具有重要科学意义。这类植物类群通常构成了全球生物多样性热点区域的核心组分,因此相关研究不仅能深化演化生物学和生态学理论认知,更能为理解这些地区植物区系的起源与形成过程提供关键证据。作为被子植物十大科之一的夹竹桃科(Apocynaceae),是东南亚、热带美洲和南部非洲等生物多样性热点区域的主要植物类群,具有显著的生态地位。然而,由于以往研究存在三方面局限:DNA序列信息位点不足、可靠化石证据匮乏和亚洲类群取样较少,导致该科物种的分化时间节点和多样化历史仍存在诸多争议,未能达成共识。
中国科学院西双版纳热带植物园(以下简称“版纳植物园”)联合中国科学院昆明植物研究所,对夹竹桃科开展了质体系统发育基因组学和多样性演化历史的研究。该研究涵盖夹竹桃科5个主要类群(Apocynoids、Asclepiadoideae、Periplocoideae、Rauvolfioids、Secamonoideae)22个族(共25个族)的193个物种(84属),其中114个物种来自热带亚热带亚洲(占比58.5%),提升了此前研究中亚洲类群取样不足的缺陷。利用质体编码序列(CDS)超级矩阵构建夹竹桃科植物系统发育框架,进一步选用夹竹桃科四个大化石信息用于分子钟定年估算。
系统发育分析结果显示大多数节点都获得较高的支持率,3个亚科(马利筋亚科 Asclepiadoideae、鲫鱼藤亚科Secamonoideae、杠柳亚科 Periplocoideae)被强烈支持为单系群(BS=100,PP=1.00),其中马利筋亚科与鲫鱼藤亚科构成姐妹群,杠柳亚科嵌入在Apocynoid类群中,与Endress等(2019)的分类系统一致;22个取样族中19个为单系群,但山橙族Melodineae、锚钩藤族Willughbeieae和蔓长春花族Vinceae为非单系(图1),需后续分类修订;5个属(白前属Vincetoxicum、鹅绒藤属Cynanchum、球兰属 Hoya、牛奶菜属Marsdenia、香花藤属Aganosma)被发现为非单系,需进一步整合核基因数据进一步验证。
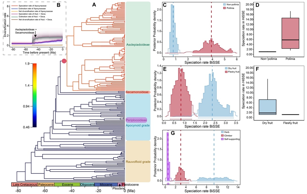
分子钟定年和祖先分布区重建分析结果显示夹竹桃科可能起源于晚白垩世中期(87.57 Ma(95% HPD:82.05–92.42 Ma))的古热带地区。马利筋亚科大约在始新世中期经历过一次物种形成速率加速事件(图2A),该亚科物种都具有花粉块。进一步综合BiSSE、HiSSE和FiSSE等多种性状相关的物种多样化速率分析结果,支持夹竹桃科中具有花粉块的物种的多样化速率显著高于无花粉块的物种(图2C和D),显示花粉块可能促进了马利筋亚科物种多样化。研究结果还支持果实类型为干果的物种比肉果类型的物种具有更高的物种多样化速率(图2E和F)。草本物种的物种多样化速率最高,其次是藤本物种,木本物种的物种多样化速率最低(图2G)。该项工作将为深入理解亚洲热带、亚热带地区植物组成的历史提供新的参考,并可以进一步提升我们对夹竹桃科物种多样化历史的认识。
相关研究成果以“An updated plastome phylogeny and molecular dating of Apocynaceae,with an emphasis on histories of biogeography and diversification in tropical and subtropical Asia”为题,发表于系统与进化生物学期刊Journal of Systematics and Evolution上。版纳植物园生物多样性研究组姚昕副研究员为论文的第一作者,郁文彬研究员和中国科学院昆明植物研究所李德铢研究员(现为山东农业大学教授)为共同通讯作者。生物多样性研究组荣誉教授Richard T. Corlett和中国科学院昆明植物研究所张志荣高级工程师、杨俊波正高级工程师参与了该项研究。该项研究得到版纳植物园“十四五”规划、国家科技基础资源调查专项、海南国家公园研究院等项目对该项工作的资助,在此一并感谢。

图1. 基于夹竹桃科植物共有的66个质体编码序列的系统发育树。B和C中分支上的数字分别表示最大似然法的靴带(bootstrap)支持率和贝叶斯推论的后验概率(posterior probability)支持率,符号“–”表示贝叶斯推论的系统发育树未解析对应节点。D为夹竹桃科部分族或亚科物种的照片,其中照片d、h、j和l由姚昕拍摄,a–c、e–g、i、k和m–q由黄健博士拍摄。

图2. 夹竹桃科物种多样化分析。A是基于BAMM软件的物种形成速率分析。B是物种形成速率、灭绝速率和净多样化速率随时间的变化。C和D是无花粉块物种(蓝色)和有花粉块物种(红色)多样化速率的比较。E和F是干果物种(蓝色)与肉果物种(红色)多样化速率的比较。G是不同生活型物种多样化速率的比较。
Copyright 2002-2022 中国科学院西双版纳热带植物园【滇ICP备13004273号-1】