“海稻86”耐盐相关基因定位取得进展
耐盐是复杂的数量性状,在不同的水稻品种及不同的生长阶段涉及的耐盐响应和调控基因都会有所差异,多方法多途径综合解析水稻的耐盐机制,挖掘耐盐的主效基因或QTL(数量性状基因座),有助于为培育水稻耐盐新品种提供理论指导。“海稻86”是我国重要的耐盐水稻种质资源,但对其耐盐性的遗传及分子机理解析的研究仍然较少。
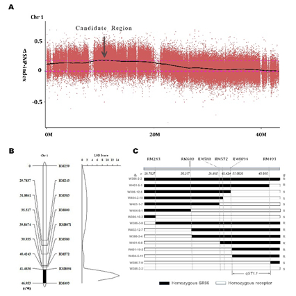
版纳植物园热带稻种保护与遗传改良研究组的研究发现,在盐土环境条件下,耐盐种质“海稻86”苗期表现出比普通水稻品种更高的耐盐性,遗传分析结果显示耐盐对盐敏感为显性。进一步利用“海稻86”为供体亲本,云南粳型水稻品种“滇粳优1号”为受体亲本,构建了F2群体并进行BSA(分离群体分组分析法)测序分析,在1号染色体上确定了一个2.78 Mb的区域作为候选区域。为了进一步缩小候选区域范围,我们利用SSR分子标记进行QTL定位,最终获得了一个对表型贡献率超过60%的主效QTL (LOD>14)。该QTL位于RM8904-RM493标记之间,遗传距离为5.49 cM,该 QTL被命名为qST1.1。我们进一步培育片段替换系和渗入系,通过表型证实qST1.1确实与“海稻86”的耐盐性有关。这一新发现的QTL将有助于水稻耐盐机理的解析和利用MAS选育优质耐盐水稻品种。
相关研究结果近期以Identification and Validation a Major QTL from “Sea Rice 86” Seedlings Conferred Salt Tolerance为题,发表在Agronomy上。硕士研究生吴锋玲为该文第一作者,徐鹏研究员和余迪求研究员为该文的共同通讯作者。

qST1.1定位及验证结果

渗入系IL-T22耐盐表型分析